【摘要】本周慧科讯业全媒体行业大数据时间,慧科将为大家呈上2017年8月《医药行业传播分析报告》内容,为您呈现2017年8月国内医药行业的新闻传播态势、传播热点和市场分析。本月声量最高的话题当属“国家药品谈判”和“网约疫苗”,整月都有相关话题发布,另外各省医保目录调整的话题也引发媒体关注。相关信息为您的经营管理提供参考。
本监测期内,慧科讯业全媒体大数据平台共监测到医药行业新闻51,028篇,新闻在中下旬有传播峰值出现,在8月21日传播声量达到峰值。

本月声量最高的话题当属“国家药品谈判”和“网约疫苗”,整月都有相关话题发布,另外各省医保目录调整的话题也引发媒体关注。8月份药企半年报的发布也是构成本次声量的重要组成。

监测期内,新闻的传播渠道以网络媒体为主。传播内容来看(去除社交媒体传播声量),企业新闻闻28,745篇,占比56.3%,重点内容有财报、企业动态和公益活动等。产品新闻22,283篇,占比达43.7%,媒体主要关注点在获批上市、医保医改和疾病治疗相关。

监测期内,企业新闻中葛兰素史克声量位居第一,重点新闻有“内地首个宫颈癌疫苗上市 葛兰素史克抢先默沙东一步”“二价宫颈癌疫苗有望9月供货 40多城可预约”和“葛兰素史克携手阿里健康启动成人疫苗项目”,从内容上看,多为宫颈癌疫苗相关。强生制药是声量第二的品牌,露出最多的内容有“强生HIV疫苗临床试验100%产生抗体”和“强生Sirukumab安全性问题引起美国FDA担忧”等方面。默沙东声量排名第三内容多为宫颈癌疫苗相关。另外本次入围TOP20的新增企业有扬子江药业,重点内容为质量改革和企业荣誉相关。

监测期内,受宫颈癌疫苗话题影响,声量最高的品牌是佳达修,共监测到2,318篇,重点报道内容有“国内首个宫颈癌疫苗上市 宫颈癌疫苗有望开启百亿市场空间”“国内首个宫颈癌疫苗上市9-25岁接种最佳”,均在内文中提及产品佳达修;排名第二的品牌是希瑞适,重点内容同样为宫颈癌疫苗相关;排名第三的品牌是赫赛汀,多为高价药纳入医保相关。
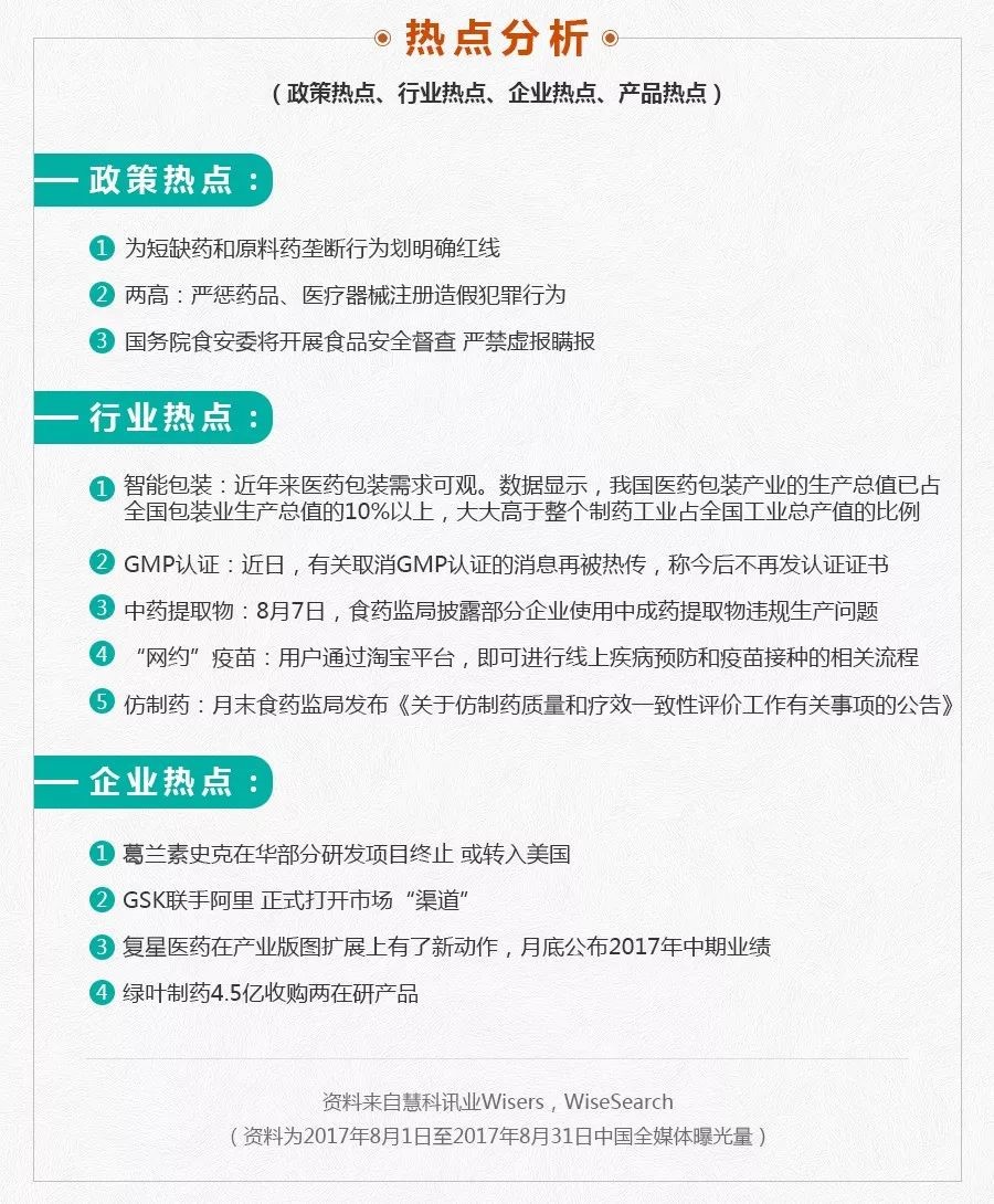
以下为您呈上本监测期内的政策热点、行业热点和产品热点。

市场分析及小结
• 政策层面:整体医药大环境受到食品安全督查、打击造假犯罪和反垄断等政策影响,相关议题被媒体聚焦;
• 企业层面:GSK联手阿里布局宫颈癌疫苗这种新的营销方式被众多媒体关注,互联网+医疗再次成为受关注对象,监测期内企业半年报发布也获得较多财经类媒体转发;
• 产品层面:新闻多集中在新药获批、原料药和CAR-T疗法研究等方面。
2017年8月,医药行业整体新闻传播势头良好,新政策陆续出台,医药安全、中医药、药企合作等议题贯穿整月,特别是在药企合作方面,GSK联手阿里、“网约疫苗”等话题成为亮点,从趋势可看出,互联网大势已经渗透到了医药行业且在合作方面日趋成熟,相关企业可多关注此方面讯息,寻求发展机遇。
-END-
________________________________________
内容说明
本文内容部分来源自慧科讯业有限公司医药行业月度分析报告,以慧科讯业全媒体大数据平台监测结果为研究基础,分析对象系媒体公开报道之信息数据库,其来源准确有效;但结论仅供参考,不作为投资意见。
慧科讯业所研究数据来自包括817份平面媒体、744家网络媒体监测的92家医药企业(包括跨国药企31家、合资药企6家、国内药企55家)相关新闻。
慧科讯业力以专业的服务和丰富的经验,为客户提供全面而准确的数据,助您分析医药企业传播内容态势,研究医药行业传播内容及市场发展方向,以期辅助药企品牌管理、传播经营、公关指导工作。
欢迎关注微信公众号“慧科讯业“,或拨打热线电话4/0/0-0/9/6/9-7/9/7了解更多来自慧科讯业的先进产品和服务。
