【摘要】本期慧科讯业全媒体行业大数据时间,慧科为您呈上2019年1月基金业媒体监测报告部分内容,您可了解基金业上月媒体传播情况和较受关注的大事件,2019年开局,A股市场回暖,基金发行市场也掀起“热潮”。正面话题集中在基金密集调仓布局全年、保险系公募基金异军突起、新基金密集发行力争“开门红”、公募竞相布局区域基金等方面;舆情监控显示:负面话题主要是公募FOF业绩规模双降、基金业“二八格局”凸显、基金子公司艰难转型等。相关信息为您的经营管理提供参考。
行业快讯
股市回暖 负面大增
2019年开局,A股市场回暖,沉寂已久的基金发行市场也掀起“热潮”。基金行业总体新闻量环比上升15.2%,去除了“噪音新闻”之后的行业整体新闻量环比上升22.1%,行业整体推广类新闻量环比上升27.1%,敏感新闻量环比上升114.1%,负面舆情大幅上升。

正面话题集中在基金密集调仓布局全年、保险系公募基金异军突起、新基金密集发行力争“开门红”、公募竞相布局区域基金等方面;
负面话题主要是公募FOF业绩规模双降、基金业“二八格局”凸显、基金子公司艰难转型等。
行业热点
市场情绪好转 基金密集调仓布局全年(曝光量:584)
进入2019年以来,市场情绪开始好转。在1月4日触底反弹之后, A股已连续半个月延续强势上涨态势。岁末年初,往往是基金经理的调仓换股密集期。在前一年的排名战结束后,新一年的排名重新开始,基金经理也将为今年进行布局。从基金经理的布局思路看,因为市场整体估值已经大幅下行,不管是低估值板块的金融、消费白马股,还是估值相对较高的成长板块,基金经理认为都有布局价值。
固收开路稳步前行 保险系公募基金异军突起(曝光量:491)
随着2018年一轮债券牛市的展开,保险系公募基金凭借自身优势异军突起,规模增长迅速。数据显示,截至2018年底,国内8 家由保险资金直接或间接控股、参股的公募基金,包括平安基金、国寿安保基金、国联安基金、太平基金、泓德基金、华泰保兴基金、泰康资产、人保资产,合计总资产净值(包含货币基金和理财债基)达到6048.70亿元,比2017年底的4167.14亿元,猛增1881.56亿元,增幅达到45%左右。
新基金密集发行 力争“开门红” (曝光量:206)
2019年开局,市场回暖,沉寂已久的基金发行市场也掀起“热潮”,基金公司展开新年攻势,积极发行新产品,铆足劲搞销售。新年首周,投入或处于发行的新基金超30只。值得注意的是,今年基金公司对新年发行市场的重视程度超过以往,积极开辟销售途径,有基金公司着重开发券商渠道;同时不少新基金希望赶在春节前成立,尽快开始投资,做到春节不空仓。
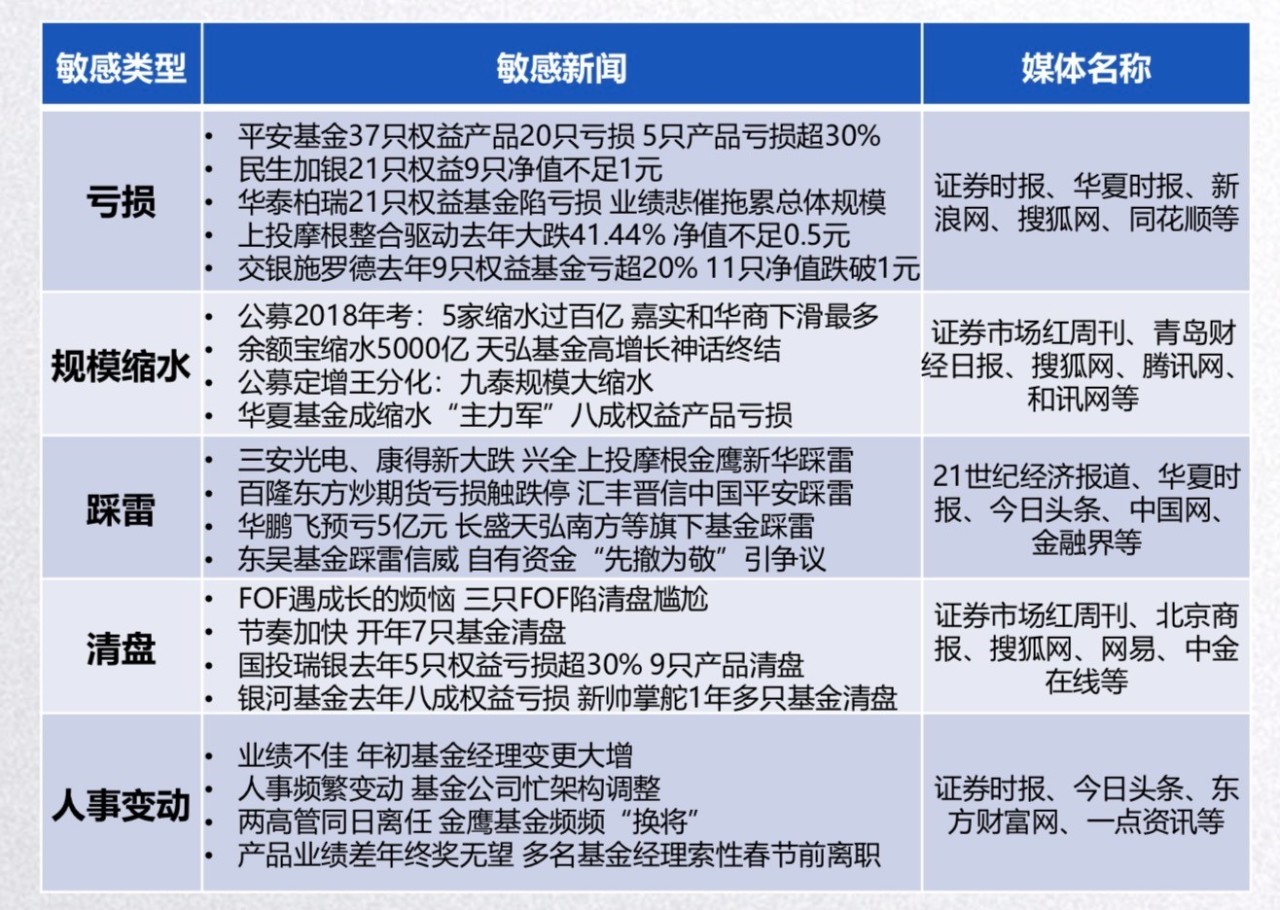
行业敏感
新年伊始,基金行业负面大幅攀升,引起媒体关注的行业敏感主要集中在债基踩雷、定增业务缩水、基金子公司艰难转型、基金业二八格局、FOF业绩规模双降等方面,其中,《证券市场红周刊》《投资快报》新浪网等媒体,对敏感话题关注度较高。


热点产品
据慧科讯业全媒体监测平台数据显示,2019年1月,QDII基金、可转债基金、区域指数基金、量化策略基金、消费主题基金、MSCI类基金受到媒体重点关注。

区域指数基金:去年下半年以来,基金公司布局区域型指数产品的热情明显提升。截至今年1月11日,2018年三季度以来成立、正在募集、获批未发及尚处于审批流程中的区域型指数基金至少有9只,涉及7家基金公司。华夏中证四川国改ETF、南华中证杭州湾区ETF、平安中证粤港澳大湾区发展主题ETF、方正富邦沪深港通大湾区综合指数基金等多只区域指数基金已相继成立。
量化策略基金:量化基金已经成为公募基金市场上不可或缺的一员。2019年, 随着A股市场的逐渐回暖,采用符合A股市场特征的量化模型和多重策略进行投资,有望帮助投资者走出震荡市迷宫。汇添富成长多因子量化策略基金、泰达宏利量化股票基金、中融量化小盘股票基金、诺德量化核心基金等多只量化策略基金开年以来净值不断上涨,受到投资者广泛关注。与此同时,东方量化多策略等多只量化基金也正在发行之中。
QDII基金:受益于海外权益市场普涨,权益类QDII基金开年领跑。 为了让投资者更好地配置海外多元资产,近期,华夏全球聚享、浦银安盛全球智能科技、泰达宏利印度机会等QDII基金相继发行。其中既有全面布局海外市场、全行业的QDII基金,也有布局单一市场、单一行业的 QDII基金,以方便投资者更好的进行资产配置。
营销动态
从开年以来新发基金的类型来看,债券型基金仍是主流,占1月新发基金数量的60%。与此同时,股票型基金的发行数量也开始悄然回升,这与新年后股票市场的回暖有很大关系。多位基金人士表示,看好今年债市继续走牛,同时股票市场也存在触底反弹、震荡走强的机会。
营销动态方面,“富国消费升级混合基金”“易方达鑫转招利混合基金”“2019嘉实基金远见者投资策略峰会”等舆情受到媒体广泛关注。
在本次1月基金行业分析报告中,慧科讯业对1月基金行业重点政策和媒体事件的传播做出解析,对于当月的基金行业新闻也给出独特视角的解读,并对行业发展趋势做出精准、专业预测,由于篇幅限制,若想了解更多基金行业专业分析,欢迎关注微信公众号“慧科讯业“,或拨打热线电话4/0/0-0/9/6/9-7/9/7了解更多来自慧科讯业的先进产品和服务。
