【摘要】10月9日晚,知名演员韩雪炮轰携程“捆绑销售”的一条微博,再次让携程成了众矢之的。本期慧科讯业AI大数据媒体监测时间,慧科为您盘点携程一直以来面临的危机事件以及携程又是如何应对一次一次舆情事件的,为您分析洞察品牌应该如何应对舆情,做好危机公关。
携程,国内知名在线旅游服务平台,近期却陷入一场前所未有的舆论风波,并且有可能从“舆论风波”上升为一次危机。
今年国庆假期里,一篇题为《一年100亿?揭秘“携程”坑人“陷阱”》的文章指责携程“强买强卖”,在朋友圈迅速流传,由于正值假期订票高峰,引发大量关注。
面对这一突发舆情,10月7日携程官方公众号“携程黑板报”发文,对《一年100亿?揭秘“携程”坑人“陷阱”》一文作出回应,称携程关注到有公众号发布针对携程的不实言论,经核实,文章内容并不属实,存在诽谤嫌疑。
但10月9日晚的一条微博,再次让携程成了众矢之的。
舆情传播概述
韩雪炮轰携程“捆绑消费”
韩雪,国内知名女演员,舆论号召力强大。10月9日,韩雪发言表示携程“捆绑消费”:

除“捆绑销售”问题外,韩雪还表示,曾因酒店订单被转卖等问题向携程投诉,等来的都是一句抱歉,因而忍无可忍发了这条微博,奉劝大家:携程在手,看清楚再走。

(图片来自韩雪微博)
韩雪在微博上声讨携程后,迅速引发大众情绪,众网友包括诸多知名人士加入声讨行列,舆论声量爆发。
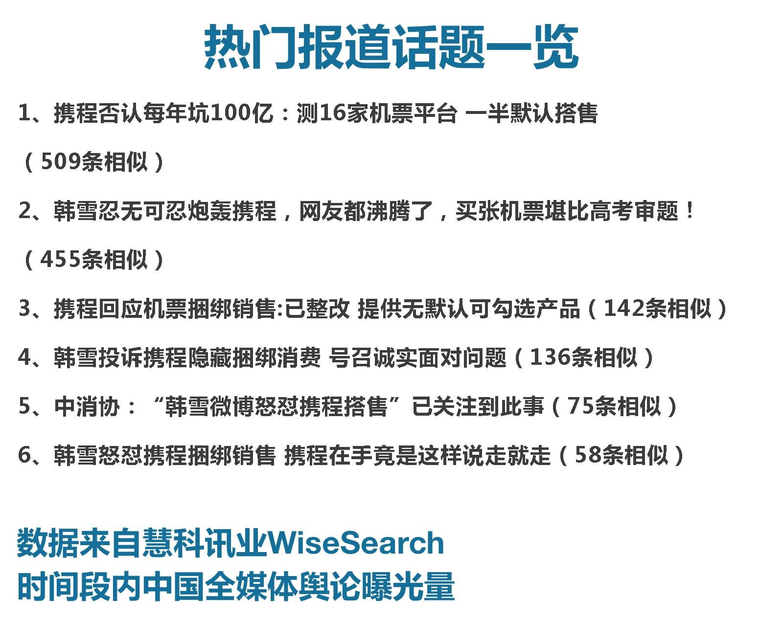
根据慧科讯业全媒体大数据平台舆情监测,韩雪发布微博后被大量转发,媒体随即跟踪报道,有关携程的舆论次日迅速达到高潮,单日舆论声量达到3551篇,其中多为负面舆论。

近三日爆发的舆论话题中,负面舆论占比达到了58.1%,这个数据值得危机公关高度重视。

舆论报道的媒体以网络媒体为主,其中网站、社交媒体上声量最高。

热门报道中,有关整改结果、购买过程吐槽、中消协动态等话题较受关注,在各大话题的评论中,不少网友在此次舆情事件中发泄对携程以及其他类似订票网站由来已久的不满情绪。
携程紧急回应,但诚意明显不够
10 月 10 日晚,针对传得沸沸扬扬的捆绑销售一事,携程对外称已对机票产品进行紧急整改,推出了“普通预订”窗口。
在对外公关中,携程机票相关负责人表现得很真诚,其表示,未来携程将持续关注消费者的需求,提供更好的预订体验。
不过媒体对携程的公关说辞并不买账,因为从2013年到2017年,携程每年都被曝光捆绑销售保险等业务,在清查整治之后,携程仍多次反复,显然携程的多次“失信”已经严重缺乏公众的信任。
有媒体报道:当记者于10月11日查看携程APP时,“普通预订”窗口需要观看5秒广告,目前的广告为携程“旅行家”会员体系。
此举再次引发网友情绪,报道引起部分转发扩散,再次将携程推入舆情漩涡……
在公众的信任度和忍耐度一步步下降的当下,携程要想保持OTA老大的位置,重新赢回人们的新信任,恐怕要下一番功夫了。
舆情总结
当企业遭遇危机公关和舆情管理难题时,通过紧急整改的公告和行动,可以消除一定负面影响,但坚持用及时真诚的态度应对舆情才是发展之道。在这里,我们建议企业同时可以做出以下更有效的措施:
1、对造成困扰的用户道歉,表明企业重视态度;
2、产品策略上整改完善,提高产品质量,加强产品的透明度;
3、更及时的危机公关,及时发布官方声明,维护企业形象;
4、加强对客服人员进行相应培训,提升沟通质量等。
当今社交媒体信息传播十分迅速,负面舆论稍不留意就会造成强大的破坏力,危机公关和舆情管理是任何一家企业都应当重视的长远课题。面对互联网发达、舆情多发的情况,企业一定要采取有力的舆情监测和解决方案。慧科讯业可为企业提供科学准确的全媒体舆情监测洞察解决方案,及时预警/追踪/分析 ,准确应对突发舆情。
________________________________________
本期分析师:徐强
内容仅代表作者观点,不代表平台立场
关于我们
慧科讯业(Wisers)1998年成立于香港,是全球领先的全媒体大数据智能商业情报专家。慧科讯业基于近20年的海量媒体数据积累,凭借先进的人工智能技术,通过科学的分析建模,为全球超过2500家客户提供创新的各类舆情监测、消费者洞察、社交媒体洞察、数字营销以及品牌管理、风险管理等等产品服务和解决方案。慧科讯业始终致力于媒体大数据的商业应用,助力企业及机构客户,提升品牌价值、优化传播与营销效果、强化声誉管理、发掘市场情报、防范商业风险、辅助战略决策等。
企业如何随时随地掌握舆情动态?如何利用媒体大数据助力提升品牌数字营销及传播效果?欢迎关注微信公众号“慧科讯业“,或拨打热线电话4/0/0-0/9/6/9-7/9/7了解更多来自慧科讯业的先进产品和服务。
