【摘要】近几日,奥迪一则二手车广告引发网友吐槽,大量负面舆论对奥迪品牌造成了非常恶劣的负面影响,该事件应当给企业的公关部门和相关人员带来警示。本期慧科讯业AI大数据媒体监测时间,慧科带您回顾此次事件的来龙去脉,分析此次事件舆情监测传播态势和奥迪的危机处理。

该广告内容是这样的:一对新婚夫妇正在举行结婚仪式,婆婆突然出现喊停,然后冲上前,当着众人的面对新娘子进行检查——
检查鼻子

揪耳朵

看牙口

动作看起来十分强势,然后婆婆做出“OK”手势,表示满意。

随后弹出奥迪二手车页面,配音“官方认证才放心”。

该广告近日在网络上引起热烈讨论,网友愤怒评论“婆婆检查儿媳如同检查牲口,是对女性的极大不尊重!”
而该广告早在5月就上线了,为何近日才被推上舆论风口?小编带大家看一看舆情是怎样发展的。
事件起源:
该广告最早在5月份上线,之后在万达等大影院大量投放(也就是看电影前播放的那一段广告)。“一汽-大众奥迪二手车”官微于6月28日发布这条视频微博,评论和转发寥寥无几。
7月17日,用户“脸侠”微博曝光该广告。称:“奥迪二手车在万达院线投放的这个广告太恶心了,严重物化女性,把女性比作二手车。作为一个世界级大公司,居然拍出这样低级的广告,恶心!!!”

这条微博被大量评论转发,经过不到一天的发酵,许多微博大号都参与了该话题讨论,奥迪被推上舆论的风口浪尖,绝大部分网友在评论中表现出强烈的抗议情绪。

舆情概述:
慧科大数据平台监测到,在7月17日至19日三天时间里,关于该广告的全媒体平台的舆论声量达到1556篇,传播呈爆炸增长趋势。

微信公众平台中,批判声主要集中在汽车、广告媒介、商业经济类公众号。微博平台影响力较大的新闻媒体账号中,7月18日环球时报、青年报、扬子晚报等发声批评,7月19日凤凰新闻、光明日报、山东商报等发声批评,7月20日头条博客、财经周刊等发声批评。网站平台中,各大新闻网站以及财经网站均有相关刊文。报刊媒体中,长江日报、北京晨报、北京日报、南方日报等地方报刊均进行了刊登。

各方媒体负面舆论占比达到66.75%,一边倒的负面舆论对奥迪品牌造成的影响是非常严重的。而奥迪公关是怎么处理扩散的舆情的呢?
舆情大量扩散后,奥迪官方播放渠道将该条广告全部下线。在7月18日上午11时左右,相关热门微博下面出现大量水军集中刷“洗白”评论,虽未证实是奥迪方面所为,但这种强行“洗白”的水军行为无疑给品牌形象带来了“二次伤害”。

7月18日奥迪公关部表示,该广告仅针对中国市场,而且已经被撤下:“合资公司的有关部门正在对整个事件进行全面调查,确保未来不再发生类似事件。”
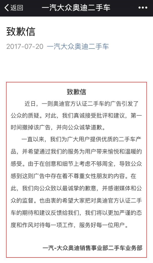
今日(7月20日)“一汽大众奥迪二手车”官方公众号在微博上发表致歉信,但看起来时机似乎有点晚了(舆情已发酵4天)。

舆情总结:
奥迪方面在此次危机舆情事件中反应略显迟钝,舆情监测工作和危机公关处理都不够及时,官方未能及时出面应对,且处理事件时用了不恰当的方式,反而加重了品牌受损。
当今社交媒体高度发达,信息传播十分迅速,负面舆论稍不留意就会造成强大的破坏力。慧科可以为企业提供科学准确的全媒体监测洞察解决方案,及时预警、准确应对突发舆情。
________________________________________
本期舆情分析:修丹
文中部分图片来自相关截图,有处理
经慧科审核,不代表慧科观点
关于我们
慧科讯业(Wisers)1998年成立于香港,是全球领先的全媒体大数据智能商业情报专家。慧科讯业基于近20年的海量媒体数据积累,凭借先进的人工智能技术,通过科学的分析建模,为全球超过2500家客户提供创新的各类舆情监测、消费者洞察、社交媒体洞察、数字营销以及品牌管理、风险管理等等产品服务和解决方案。慧科讯业始终致力于媒体大数据的商业应用,助力企业及机构客户,提升品牌价值、优化传播与营销效果、强化声誉管理、发掘市场情报、防范商业风险、辅助战略决策等。
企业如何随时随地掌握舆情动态?如何利用媒体大数据助力提升品牌数字营销及传播效果?欢迎关注微信公众号“慧科讯业“,或拨打热线电话4/0/0-0/9/6/9-7/9/7了解更多来自慧科讯业的先进产品和服务。
